|
||
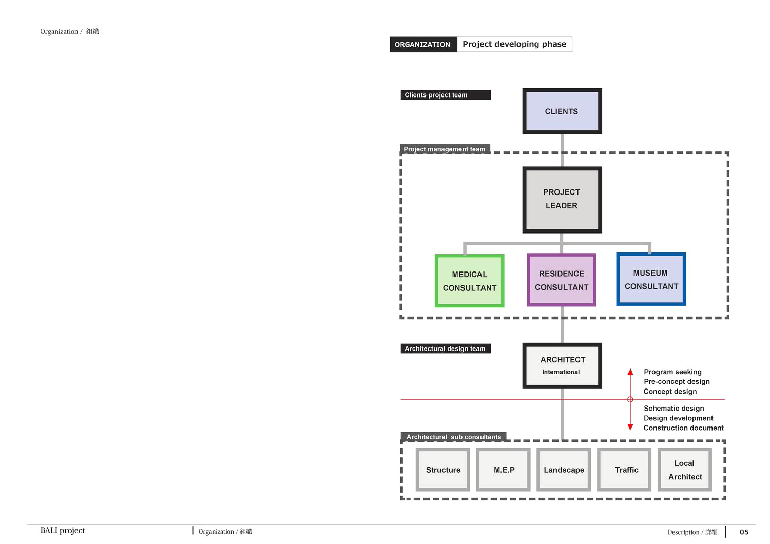
The Museum of Humanity and the Art of Living |
||
| 主要用途:マスタープラン, | ||
| 美術館 宿泊施設 劇場 研究 管理施設 | ||
| 所在地:バリ島 インドネシア | ||
| 吉野弘建築設計事務所:吉野弘 | ||
バリ島に計画している美術館、劇場を内包している滞在型複合施設。滞在施設には、長期滞在型のヴィラと短期滞在のための宿泊棟からなる。美術展示、講演、演劇、フィルムフェスティバルなどの多岐にわたる文化活動を行えるように計画されている。
併設された研究施設は、人間が健康的にリラックスして生きていけるよう様々な視点にたった研究を行い、世界中の研究者・施設との連携をとる。
また、地元の人々への教育支援やマーケットの開設、芸術家たちの制作拠点となるアトリエやレジデンスを設け、周囲のコミュニティーになじんだ集落を形成することを目論んでいる。 |
||
|
||
Copyright © 2016 Hiroshi Yoshino Architects